欢迎光临山东鱼跃教育咨询有限公司
   
13105419271
全国高考咨询机构服务平台

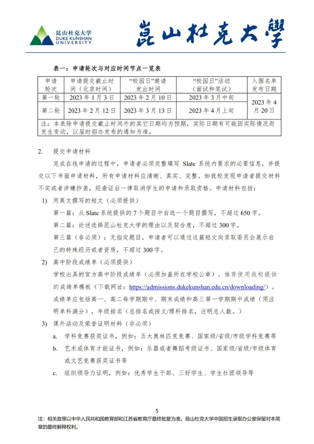
昆山杜克大学2023年综合评价招生简章发布!高考成绩仅占50%

来源: | 作者:鱼跃教育咨询 | 发布时间 :2022-09-30 | 476 次浏览 | 分享到:

昆山杜克大学2023年综合评价招生简章发布!高考成绩仅占50%


昆山杜克大学2023年综合评价招生简章发布,面向22个省市招生280人,即日起开始报名,录取高考成绩仅占50%!有出国留学意向,或英语成绩突出的考生重点关注报考!



当前位置:​​
走进-鱼跃教育
签写预约
测评管理
高考资讯
讲座预约
鱼跃教育
山东高考咨询
高考志愿填报
学业测评
问题解答
联系我们
全国客服热线:13105419271
邮箱:admin@gkzxw.com.cn

地址:济南市历城区山大路126号山大科创            城B座六层602-605室